4. (2024·无锡期末)有历史学家认为:由于后晋时期失去了燕云十六州,中原地区缺乏了军事屏障,导致宋代长期处于北方的威胁之下。这表明宋代(
A.积贫积弱导致边患危机
B.历史遗患影响边境安宁
C.军事孱弱难与辽夏抗衡
D.农耕文明已成落日余晖
B
)A.积贫积弱导致边患危机
B.历史遗患影响边境安宁
C.军事孱弱难与辽夏抗衡
D.农耕文明已成落日余晖
答案:4. B
5. 中原王朝和边疆民族关系有三种模式:一是中原政权覆灭,边疆少数民族进入中原;二是边疆民族政权与中原王朝并立;三是统一的中原王朝强大,边疆各族以中原为中心交往、交融。下列历史现象属于第二种的是(
A.魏晋时期游牧民族内迁
B.唐与吐蕃“合同为一家”
C.辽、宋订立“澶渊之盟”
D.卫青、霍去病大破匈奴
C
)A.魏晋时期游牧民族内迁
B.唐与吐蕃“合同为一家”
C.辽、宋订立“澶渊之盟”
D.卫青、霍去病大破匈奴
答案:5. C
6. 资料显示,在西夏遗址、城址等出土的钱币中大概97%~98%是宋钱,宋钱是西夏境内流通的主要货币。宋仁宗得知元昊自立后,“即诏陕西、河东绝其互市”,导致西夏粮食、布帛、茶叶及日用品供给奇缺,物价飞涨。仁宗时期名相庞籍讲:“夏人仰吾和市,如婴儿之望乳。”由此可见(
A.西夏缺乏自己铸造货币的能力
B.北宋控制了西夏政治经济命脉
C.北宋与西夏民族矛盾非常尖锐
D.西夏对宋朝经济的依赖程度高
D
)A.西夏缺乏自己铸造货币的能力
B.北宋控制了西夏政治经济命脉
C.北宋与西夏民族矛盾非常尖锐
D.西夏对宋朝经济的依赖程度高
答案:6. D
解析:据题干可知,西夏依赖宋朝的货币、物资,说明西夏对宋朝经济的依赖程度高,故D项符合题意;材料不是强调西夏缺乏自己铸造货币的能力,排除A项;材料不能反映北宋控制了西夏政治经济命脉,排除B项;材料不能体现北宋与西夏民族矛盾非常尖锐,排除C项。故选D。
解析:据题干可知,西夏依赖宋朝的货币、物资,说明西夏对宋朝经济的依赖程度高,故D项符合题意;材料不是强调西夏缺乏自己铸造货币的能力,排除A项;材料不能反映北宋控制了西夏政治经济命脉,排除B项;材料不能体现北宋与西夏民族矛盾非常尖锐,排除C项。故选D。
7. 北宋时期,政府乐于见到人们的鉴赏喜好从贵金属转向陶瓷,这一转变有利于金属货币的流通,并向少数民族政权换取和平。可见政府支持这一转变的主要意图是(
A.引导贵族生活方式的转变
B.推动文化教育事业的发展
C.提倡节俭以保持士人清廉
D.促进经济发展和支付钱物
D
)A.引导贵族生活方式的转变
B.推动文化教育事业的发展
C.提倡节俭以保持士人清廉
D.促进经济发展和支付钱物
答案:7. D
解析:根据材料信息“这一转变有利于金属货币的流通,并向少数民族政权换取和平”可知,北宋政府的意图是促进经济发展和支付钱物。因此,本题正确答案为D。
解析:根据材料信息“这一转变有利于金属货币的流通,并向少数民族政权换取和平”可知,北宋政府的意图是促进经济发展和支付钱物。因此,本题正确答案为D。
二、非选择题
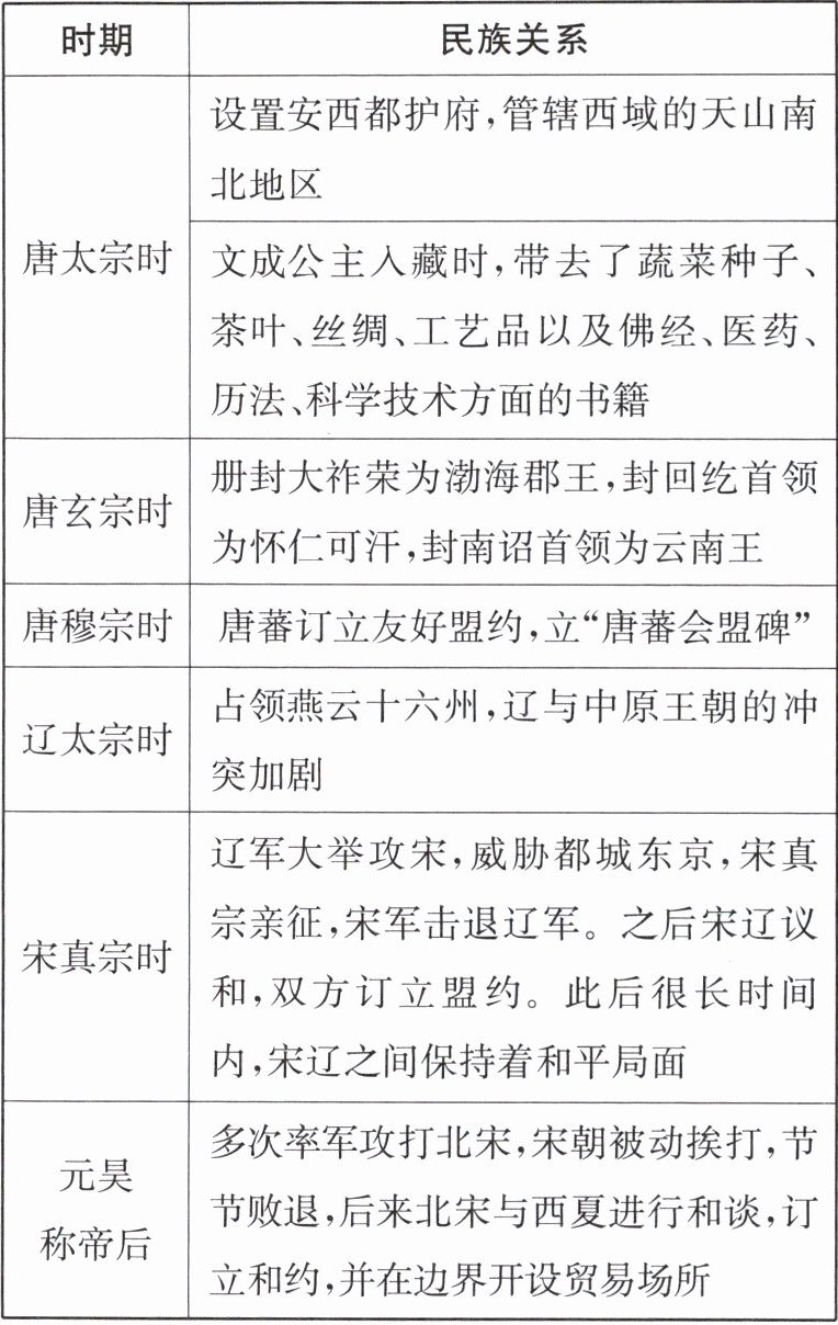
8. 中国是一个统一的多民族国家,在漫长的历史进程中,中国各族人民密切交往,相互依存,交流融合,休戚与共。阅读材料,完成下列要求。

(1)根据材料,概括古代民族政权间交流交往的主要方式。
(2)阅读上述表格,从“战争”“和平”中选择一个角度,提炼一个观点,结合所学知识,用具体史实加以论述。(要求:观点明确,史论结合,论证合理,条理清楚)
8. 中国是一个统一的多民族国家,在漫长的历史进程中,中国各族人民密切交往,相互依存,交流融合,休戚与共。阅读材料,完成下列要求。
(1)根据材料,概括古代民族政权间交流交往的主要方式。
(2)阅读上述表格,从“战争”“和平”中选择一个角度,提炼一个观点,结合所学知识,用具体史实加以论述。(要求:观点明确,史论结合,论证合理,条理清楚)
答案:8. (1) 主要方式:设立机构;和亲;册封;战争;订立和约等。
(2) 示例一:观点:和平往来促进了民族交融。论述:唐太宗把文成公主嫁给吐蕃赞普松赞干布,促进了吐蕃经济和社会的发展,增进了唐蕃的友好关系。唐穆宗时,唐蕃订立友好盟约,立“唐蕃会盟碑”,密切了唐蕃之间的经济文化交流,增进了汉藏之间的友好关系,进一步加强了民族交融。唐朝对周边民族政权首领的册封,使双方之间的关系更加密切。综上所述,和平往来促进了民族交融,有利于统一多民族国家的发展。 示例二:观点:战争客观上促进了民族交融。论述:辽太宗时占领燕云十六州,辽与中原王朝的冲突加剧。宋真宗时期,经过战争,宋辽双方最终订立“澶渊之盟”,保持了长久的和平局面,民族经济文化交流加强。元昊称帝后多次率军攻打北宋,宋朝被动挨打,但西夏也遭受了极大损伤,因此双方进行和谈,订立和约,和议后双方边界贸易繁荣。综上所述,战争在导致社会动荡的同时,也在客观上促进了民族交融,促进了中华文明多元一体格局的形成。
(2) 示例一:观点:和平往来促进了民族交融。论述:唐太宗把文成公主嫁给吐蕃赞普松赞干布,促进了吐蕃经济和社会的发展,增进了唐蕃的友好关系。唐穆宗时,唐蕃订立友好盟约,立“唐蕃会盟碑”,密切了唐蕃之间的经济文化交流,增进了汉藏之间的友好关系,进一步加强了民族交融。唐朝对周边民族政权首领的册封,使双方之间的关系更加密切。综上所述,和平往来促进了民族交融,有利于统一多民族国家的发展。 示例二:观点:战争客观上促进了民族交融。论述:辽太宗时占领燕云十六州,辽与中原王朝的冲突加剧。宋真宗时期,经过战争,宋辽双方最终订立“澶渊之盟”,保持了长久的和平局面,民族经济文化交流加强。元昊称帝后多次率军攻打北宋,宋朝被动挨打,但西夏也遭受了极大损伤,因此双方进行和谈,订立和约,和议后双方边界贸易繁荣。综上所述,战争在导致社会动荡的同时,也在客观上促进了民族交融,促进了中华文明多元一体格局的形成。