5. (2025·苏州昆山段考)从如图书法作品及其简介中,我们可以获取的历史信息是(
||题临安山水
万里车书一混同,江南岂有别疆封?提兵百万西湖上,立马吴山第一峰。
注:作者完颜亮,为当时金朝皇帝。这首诗是他派人潜入南宋画下临安一带的风景后,在画上所题的励志诗。|
A.临安城被金朝占领
B.金朝诗歌冠绝天下
C.金朝没有创制文字
D.宋金之间军事对峙
D
)||题临安山水
万里车书一混同,江南岂有别疆封?提兵百万西湖上,立马吴山第一峰。
注:作者完颜亮,为当时金朝皇帝。这首诗是他派人潜入南宋画下临安一带的风景后,在画上所题的励志诗。|
A.临安城被金朝占领
B.金朝诗歌冠绝天下
C.金朝没有创制文字
D.宋金之间军事对峙
答案:5. D 解析:据材料可知,这首诗是金朝皇帝所写,是他派人潜入南宋画下临安一带的风景后,在画上的题诗,表达了金力图南下灭宋的意愿,这体现了宋金对峙的局面,D项正确;临安没有被金朝占领,排除A项;“金朝诗歌冠绝天下”在题干中未有体现,排除B项;金朝创制了文字女真文,排除C项。故选D。
6. 宋金和议后,宋高宗不仅没有趁境内经济恢复,储备战略物资,厉兵秣马,寻找时机收复故地,反而发出“忧内之心,不减于忧外”的感慨,并将名将刘锜、李显忠等闲置多年,以致世人不再崇尚军功,良家子弟耻于入伍。这反映了当时(
A.统治集团内部的保守与不思进取
B.已与金国实现全面和平
C.地方势力割据的问题已日益凸显
D.君主权力得到空前强化
A
)A.统治集团内部的保守与不思进取
B.已与金国实现全面和平
C.地方势力割据的问题已日益凸显
D.君主权力得到空前强化
答案:6. A
7. (教材 P57“课后活动”改编)(2025·苏州吴中区段考)诗歌往往能在一定程度上反映当时的重大历史事件或社会风貌,下列对应正确的是(
A.暖风熏得游人醉,直把杭州作汴州——南宋偏安
B.鉴真盲目航东海,一片精诚照太清——玄奘西行
C.故乡若问登科事,便是当初老榜官——分封制度
D.忆昔开元全盛日,小邑犹藏万家室——贞观之治
A
)A.暖风熏得游人醉,直把杭州作汴州——南宋偏安
B.鉴真盲目航东海,一片精诚照太清——玄奘西行
C.故乡若问登科事,便是当初老榜官——分封制度
D.忆昔开元全盛日,小邑犹藏万家室——贞观之治
答案:7. A
二、非选择题
8. 阅读下列材料,回答问题。
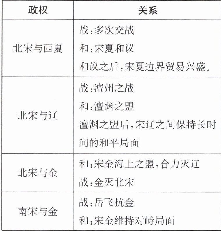
材料 两宋时期与周边少数民族政权的关系。

和:宋夏和议
和:澶渊之盟
(1)根据材料,概括这一时期各民族政权关系的特点。
(2)阅读以上材料,选择两个历史事件,确定观点,并结合材料和所学知识加以论述。(要求:观点明确,史论结合,条理清晰)
8. 阅读下列材料,回答问题。
材料 两宋时期与周边少数民族政权的关系。
和:宋夏和议
和:澶渊之盟
(1)根据材料,概括这一时期各民族政权关系的特点。
(2)阅读以上材料,选择两个历史事件,确定观点,并结合材料和所学知识加以论述。(要求:观点明确,史论结合,条理清晰)
答案:8. (1)特点:民族政权并立。 (2)示例:观点:宋朝与周边民族政权先战后和,和是主流。史实:宋夏和议、澶渊之盟、宋金和议。(选择其中两个)论述:辽宋夏金元时期,各民族政权并立,各民族政权之间利益交织,冲突不断。北宋与辽争夺燕云十六州,后来又发生澶州之战,战后双方签订澶渊之盟,此后双方维持长时间的和平局面。北宋与西夏在最初不断交战,宋屡战屡败,但因西夏本身实力有限,双方力量均衡,故最终签订宋夏和议,促进了边境贸易的兴盛。南宋岳飞等抗金将领从金军手中收复许多失地,“岳家军”在郾城大败金军主力,迫使金军后撤。岳飞被害后,南宋与金签订宋金和议,双方维持对峙局面。(选择其中两个论述)结论:综上所述,两宋时期,汉族政权与周边少数民族政权之间交战不断,但因双方力量的均衡,最终选择签订和议,维持和平。