9. “到宋代,出现了坊市混杂的新局面,商人只要纳税,可以随处开设店铺,因而出现了一些新的商业街道和场所。这些商业场所往往与居民区混杂交错。”宋代出现“坊市混杂的新局面”的根本原因是(
A.统治者推行“重商”的政策
B.商人阶层社会地位不断提高
C.大型城市的出现和人口增加
D.农业、手工业、商业的发展
D
)A.统治者推行“重商”的政策
B.商人阶层社会地位不断提高
C.大型城市的出现和人口增加
D.农业、手工业、商业的发展
答案:9. D
二、非选择题
10. 阅读下列材料,回答问题。
材料一 茶叶成为主要饮料是在唐宋时期,宋代产茶的区域较唐朝扩大一倍以上,饮茶之风更盛。上至达官贵人,下至平民百姓,“君子小人靡不嗜也,富贵贫贱靡不用也。”追求技艺的点茶、分茶,比试茶品的斗茶,精彩纷呈,百花齐放。随着商品经济高速发展,商贾往来,市民聚集,专门的茶坊乘机兴起。市民在闲暇时分谈心品茗,成为当时最流行的娱乐方式。
——摘编自王康《宋代茶文化的兴盛及日本茶文化的再兴》
(1)根据材料一,概括宋代饮茶之风兴盛的原因和表现。
材料二 西晋至南宋南方人口的变迁。

(2)根据材料二表格中的相关数据,归纳西晋至南宋我国人口变化的特点。分析这种现象对我国经济发展的影响。
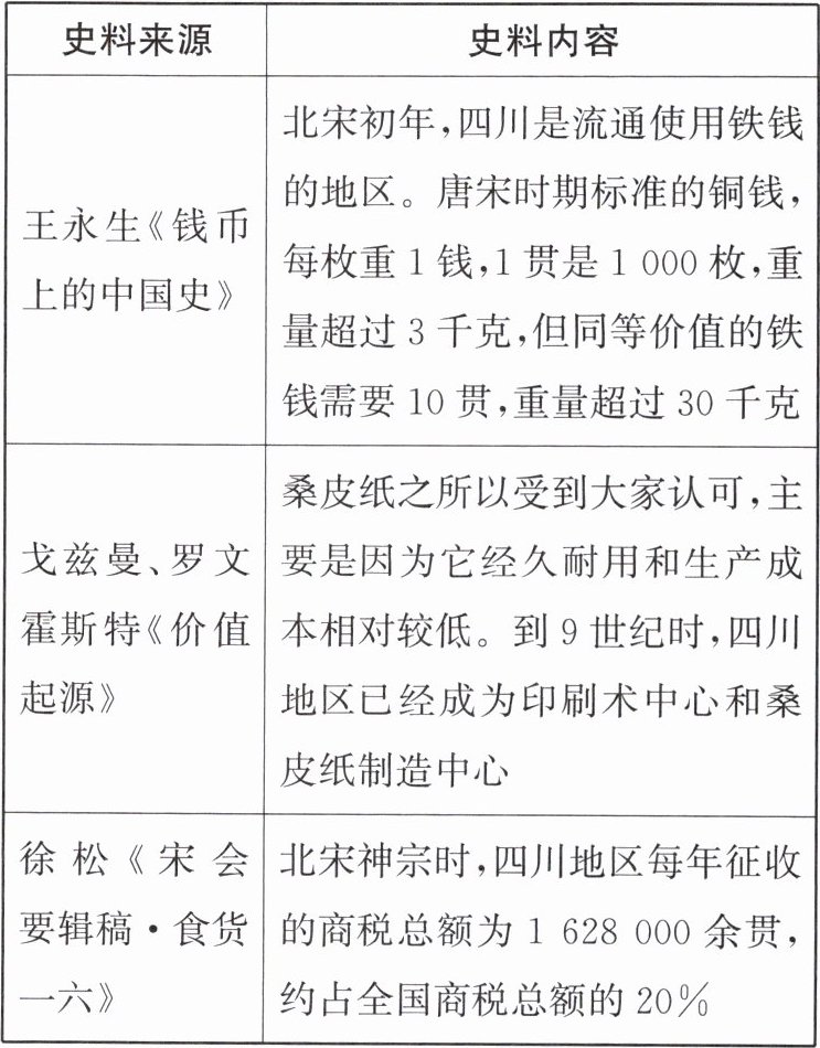
材料三

(3)根据材料三,利用史料并以“北宋前期四川地区的纸币交子”为切入点,拟定一个观点,并结合所学知识加以阐释。(要求:观点明确,史论结合,论证合理,条理清楚)
10. 阅读下列材料,回答问题。
材料一 茶叶成为主要饮料是在唐宋时期,宋代产茶的区域较唐朝扩大一倍以上,饮茶之风更盛。上至达官贵人,下至平民百姓,“君子小人靡不嗜也,富贵贫贱靡不用也。”追求技艺的点茶、分茶,比试茶品的斗茶,精彩纷呈,百花齐放。随着商品经济高速发展,商贾往来,市民聚集,专门的茶坊乘机兴起。市民在闲暇时分谈心品茗,成为当时最流行的娱乐方式。
——摘编自王康《宋代茶文化的兴盛及日本茶文化的再兴》
(1)根据材料一,概括宋代饮茶之风兴盛的原因和表现。
材料二 西晋至南宋南方人口的变迁。
(2)根据材料二表格中的相关数据,归纳西晋至南宋我国人口变化的特点。分析这种现象对我国经济发展的影响。
材料三
(3)根据材料三,利用史料并以“北宋前期四川地区的纸币交子”为切入点,拟定一个观点,并结合所学知识加以阐释。(要求:观点明确,史论结合,论证合理,条理清楚)
答案:10. (1)原因:商品经济高速发展;城乡茶饮习俗普遍;社会各阶层积极参与。 表现:斗茶、分茶等技艺高超;茶坊林立;谈心品茗成为娱乐方式。 (2)特点:南方地区人口占比总体上升;北宋开始南方地区人口占比超过北方。 影响:经济重心南移。 (3)示例:观点:四川地区社会经济发展促进纸币的出现与应用。 论述:北宋时期,社会经济发展促进货币的改革,四川是流通使用铁钱的地区,但铁钱重,不易携带,并且在流通过程中易损耗。随着社会经济和商品经济的发展,需要携带、流通方便的货币,因此四川地区最早出现了纸币,即交子。交子是世界上最早的纸币,其出现适应了社会经济发展的需求,也体现了商品经济的进一步发展。总之,纸币的出现是商品经济发展的产物。