4. 有著作写道:11至13世纪,印度洋已成了大宋商船的天下……宋朝(每年)从海上贸易中抽税近二百万贯……一位宋朝诗人写过一首描述泉州港贸易的诗:“苍官影里三洲路,涨海声中万国商。”据材料可知(
A.泉州是当时重要的商港
B.宋代陆上对外贸易发达
C.宋朝造船技术世界领先
D.宋代城市经济非常繁荣
A
)A.泉州是当时重要的商港
B.宋代陆上对外贸易发达
C.宋朝造船技术世界领先
D.宋代城市经济非常繁荣
答案:4. A
5. (跨学科·地理)学界普遍认为宋代海外贸易频繁兴盛,但也有研究指出,宋代远洋外贸必须利用冬夏两季季风,向北的航线是“趁南风而去,得北风乃归”,往南则“冬南夏北”。据此,影响宋代海外远洋贸易的因素是(
A.自然条件
B.国际关系
C.经济水平
D.国家政策
A
)A.自然条件
B.国际关系
C.经济水平
D.国家政策
答案:5. A 解析:根据材料“宋代远洋外贸必须利用冬夏两季季风”可知,季风是影响宋代海外远洋贸易的因素,这属于自然条件,A项正确;材料未体现国际关系、经济水平、国家政策对海外远洋贸易的影响,排除B、C、D三项。故选A。
6. (2025·南京期末)宋元时期,中外物质、科技文化的交流进一步密切起来。中国的印刷术、火药、指南针、纸币等输往西方,西方的药物、天文、历法、数学等传到中国,这主要得益于(
A.发达的海陆交通
B.行省制度的建立
C.元朝辽阔的疆域
D.繁荣的科技文化
A
)A.发达的海陆交通
B.行省制度的建立
C.元朝辽阔的疆域
D.繁荣的科技文化
答案:6. A 解析:结合所学知识,发达的海陆交通为中外物质、科技文化的交流提供了便利条件。宋元时期,陆路和海路交通都很发达,使得中国的印刷术、火药、指南针、纸币等能够通过
相关解析
交通路线输往西方,西方的药物、天文、历法、数学等也能传到中国,A项正确。行省制度与中外交流密切关系不大,B项错误。元朝辽阔的疆域主要体现的是元朝统治范围广,本身并不直接导致中外交流的密切,中外交流需要借助交通等途径来实现,C项错误;繁荣的科技文化是中外交流的内容之一,而不是中外交流密切的主要原因,D项错误。故选A。
相关解析
交通路线输往西方,西方的药物、天文、历法、数学等也能传到中国,A项正确。行省制度与中外交流密切关系不大,B项错误。元朝辽阔的疆域主要体现的是元朝统治范围广,本身并不直接导致中外交流的密切,中外交流需要借助交通等途径来实现,C项错误;繁荣的科技文化是中外交流的内容之一,而不是中外交流密切的主要原因,D项错误。故选A。
二、非选择题
7. 阅读下列材料,回答问题。
材料一 宋朝两浙路市舶司签发了一件(出海)公凭,其内容如下:今将自己船一只,请集水手,欲往日本国博买回赁。……自己船一只,纲首李充,艄公林养,杂事庄权,部领兵弟(及船员六十余人姓名)。
(1)结合所学知识,指出宋朝市舶司的职责。根据材料一,指出宋朝海船出海需要向市舶司汇报的事项。
材料二 宋朝时“海上陶瓷之路”兴盛,宋代的“五大名瓷”誉满全球。其商船吨位之大、数量之多,皆为世界之首。当时,大海船达300吨,而几百年后哥伦布的圣玛丽亚号航船才130吨。采用指南针导航的300吨海船,穿过印度洋远达阿拉伯半岛与非洲东海岸。宋朝每年进出口商品有300多种,成为当时最发达的海洋国家,不仅推动世界贸易,也把印刷术、火药、指南针这三大发明传入欧洲。
(2)根据材料二,指出宋代造船业的突出特点。
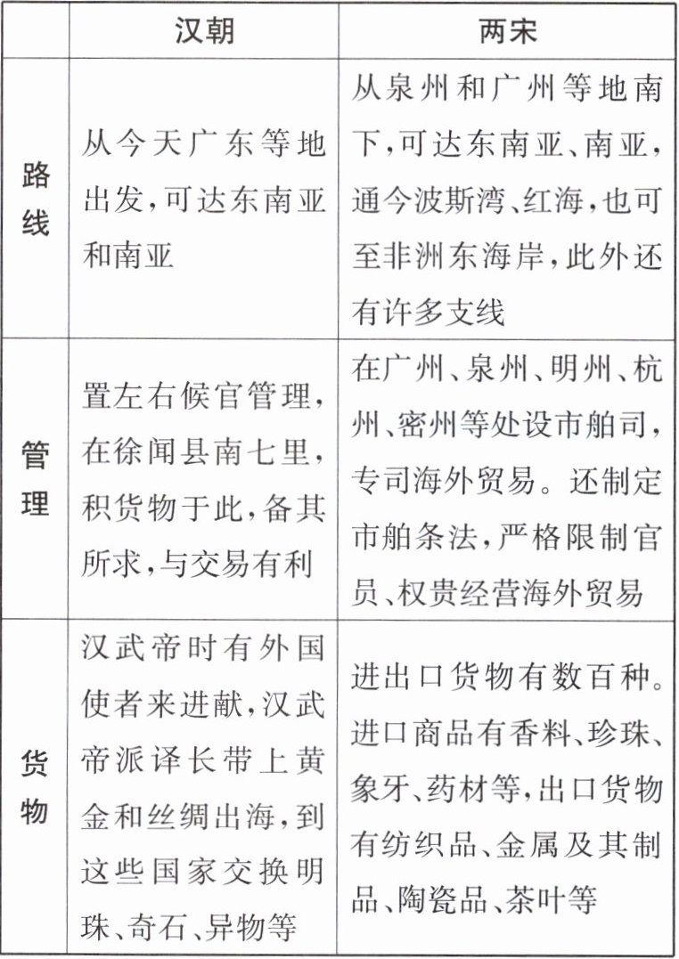
材料三 汉、两宋时期南方海上丝绸之路比较表。

(3)根据材料三并结合所学知识,分析相比于汉朝,宋朝海上丝绸之路有了哪些新发展。
7. 阅读下列材料,回答问题。
材料一 宋朝两浙路市舶司签发了一件(出海)公凭,其内容如下:今将自己船一只,请集水手,欲往日本国博买回赁。……自己船一只,纲首李充,艄公林养,杂事庄权,部领兵弟(及船员六十余人姓名)。
(1)结合所学知识,指出宋朝市舶司的职责。根据材料一,指出宋朝海船出海需要向市舶司汇报的事项。
材料二 宋朝时“海上陶瓷之路”兴盛,宋代的“五大名瓷”誉满全球。其商船吨位之大、数量之多,皆为世界之首。当时,大海船达300吨,而几百年后哥伦布的圣玛丽亚号航船才130吨。采用指南针导航的300吨海船,穿过印度洋远达阿拉伯半岛与非洲东海岸。宋朝每年进出口商品有300多种,成为当时最发达的海洋国家,不仅推动世界贸易,也把印刷术、火药、指南针这三大发明传入欧洲。
(2)根据材料二,指出宋代造船业的突出特点。
材料三 汉、两宋时期南方海上丝绸之路比较表。
(3)根据材料三并结合所学知识,分析相比于汉朝,宋朝海上丝绸之路有了哪些新发展。
答案:7.(1)职责:管理海外贸易。 事项:船只数量、船主、目的地、出海原因、船上负责人、船员数量及姓名等。 (2)特点:商船吨位大、数量多;装备了先进的指南针;造船技术先进。 (3)新发展:路线更多、范围更广、管理更规范、法律更健全、商品种类更丰富等。(答对任意三点即可)