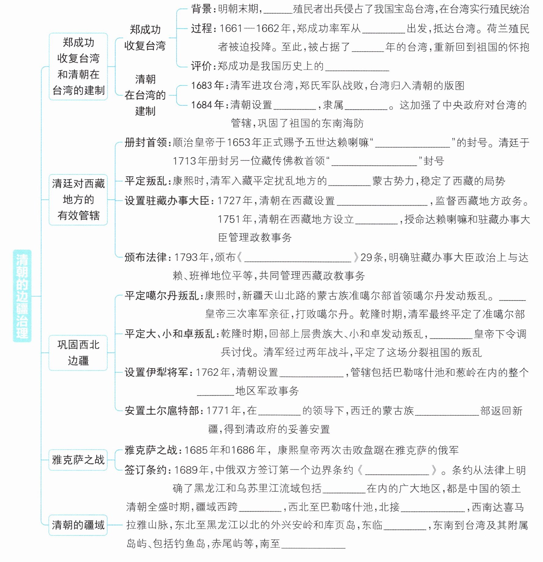
郑成功收复台湾和清朝在台湾的建制
郑成功收复台湾
背景:明朝末期,

过程:1661—1662年,郑成功率军从
评价:郑成功是我国历史上的
清朝在台湾的建制
1683年:清军进攻台湾,郑氏军队战败,台湾归入清朝的版图
1684年:清朝设置
清廷对西藏地方的有效管辖
册封首领:顺治皇帝于1653年正式赐予五世达赖喇嘛“
平定叛乱:康熙时,清军入藏平定扰乱地方的
设置驻藏办事大臣:1727年,清朝在西藏设置
颁布法律:1793年,颁布《
巩固西北边疆
平定噶尔丹叛乱:康熙时,新疆天山北路的蒙古族准噶尔部首领噶尔丹发动叛乱。
平定大、小和卓叛乱:乾隆时期,回部上层贵族大、小和卓发动叛乱,
设置伊犁将军:1762年,清朝设置
安置土尔扈特部:1771年,在
雅克萨之战
雅克萨之战:1685年和1686年,康熙皇帝两次击败盘踞在雅克萨的俄军
签订条约:1689年,中俄双方签订第一个边界条约《
清朝的疆域:清朝全盛时期,疆域西跨
郑成功收复台湾
背景:明朝末期,
荷兰
殖民者出兵侵占了我国宝岛台湾,在台湾实行殖民统治过程:1661—1662年,郑成功率军从
金门
出发,抵达台湾。荷兰殖民者被迫投降。至此,被占据了38
年的台湾,重新回到祖国的怀抱评价:郑成功是我国历史上的
民族英雄
清朝在台湾的建制
1683年:清军进攻台湾,郑氏军队战败,台湾归入清朝的版图
1684年:清朝设置
台湾府
,隶属福建省
。这加强了中央政府对台湾的管辖,巩固了祖国的东南海防清廷对西藏地方的有效管辖
册封首领:顺治皇帝于1653年正式赐予五世达赖喇嘛“
达赖喇嘛
”的封号。清廷于1713年册封另一位藏传佛教首领“班禅额尔德尼
”封号平定叛乱:康熙时,清军入藏平定扰乱地方的
准噶尔
蒙古势力,稳定了西藏的局势设置驻藏办事大臣:1727年,清朝在西藏设置
驻藏办事大臣
,监督西藏地方政务。1751年,清朝在西藏地方设立噶厦
,授命达赖喇嘛和驻藏办事大臣管理政教事务颁布法律:1793年,颁布《
钦定藏内善后章程
》29条,明确驻藏办事大臣政治上与达赖、班禅地位平等,共同管理西藏政教事务巩固西北边疆
平定噶尔丹叛乱:康熙时,新疆天山北路的蒙古族准噶尔部首领噶尔丹发动叛乱。
康熙
皇帝三次率军亲征,打败噶尔丹。乾隆时期,清军最终平定了准噶尔部平定大、小和卓叛乱:乾隆时期,回部上层贵族大、小和卓发动叛乱,
乾隆
皇帝下令调兵讨伐。清军经过两年战斗,平定了这场分裂祖国的叛乱设置伊犁将军:1762年,清朝设置
伊犁将军
,管辖包括巴勒喀什池和葱岭在内的整个新疆
地区军政事务安置土尔扈特部:1771年,在
渥巴锡
的领导下,西迁的蒙古族土尔扈特
部返回新疆,得到清政府的妥善安置雅克萨之战
雅克萨之战:1685年和1686年,康熙皇帝两次击败盘踞在雅克萨的俄军
签订条约:1689年,中俄双方签订第一个边界条约《
尼布楚条约
》。条约从法律上明确了黑龙江和乌苏里江流域包括库页岛
在内的广大地区,都是中国的领土清朝的疆域:清朝全盛时期,疆域西跨
葱岭
,西北至巴勒喀什池,北接西伯利亚
,西南达喜马拉雅山脉,东北至黑龙江以北的外兴安岭和库页岛,东临太平洋
,东南到台湾及其附属岛屿、包括钓鱼岛,赤尾屿等,南至南海诸岛
答案:荷兰 金门 38 民族英雄 台湾府 福建省 达赖喇嘛 班禅额尔德尼 准噶尔 驻藏办事大臣 噶厦 钦定藏内善后章程 康熙 乾隆 伊犁将军 新疆 渥巴锡 土尔扈特 尼布楚条约 库页岛 葱岭 西伯利亚 太平洋 南海诸岛
一、单项选择题
1. (教材P103“材料研读”改编)郑成功在致荷兰总督的招降书中说:然台湾者,中国之土地也,久为贵国所踞,今余既来索,则地当归我……这体现了郑成功(
A. 维护国家主权的决心
B. 巩固民族团结的愿望
C. 抗击倭寇的坚强意志
D. 不怕牺牲的英雄气概
1. (教材P103“材料研读”改编)郑成功在致荷兰总督的招降书中说:然台湾者,中国之土地也,久为贵国所踞,今余既来索,则地当归我……这体现了郑成功(
A
)A. 维护国家主权的决心
B. 巩固民族团结的愿望
C. 抗击倭寇的坚强意志
D. 不怕牺牲的英雄气概
答案:1. A