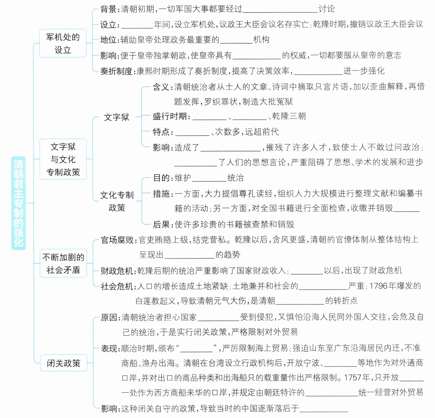
军机处的设立
背景:清朝初期,一切军国大事都要经过

设立:
地位:辅助皇帝处理政务最重要的
影响:便于皇帝独掌朝政,使皇帝具有
奏折制度:康熙时期形成了奏折制度,提高了决策效率,
文字狱与文化专制政策
文字狱
含义:清朝统治者从士人的文章、诗词中摘取只言片语,加以歪曲解释,再借题发挥,罗织罪状,制造大批冤狱
盛行时期:
特点:
影响:造成了
文化专制政策
目的:维护
措施:一方面,大力提倡尊孔读经,组织人力大规模进行整理文献和编纂书籍的活动;另一方面,对全国书籍进行全面检查,收缴并销毁
后果:使许多珍贵的书籍被查禁和销毁
不断加剧的社会矛盾
官场腐败:官吏贿赂上级,结党营私。乾隆以后,贪风更盛,清朝的官僚体制从整体结构上呈现出
财政危机:乾隆后期的统治严重影响了国家财政收入;
社会危机:人口的增长造成土地紧缺;土地兼并和社会的
闭关政策
原因:清朝统治者担心国家
表现:顺治时期,颁布“
影响:这种闭关自守的政策,导致当时的中国逐渐落后于
背景:清朝初期,一切军国大事都要经过
议政王大臣会议
讨论设立:
雍正
年间,设立军机处,议政王大臣会议名存实亡;乾隆时期,撤销议政王大臣会议地位:辅助皇帝处理政务最重要的
中枢
机构影响:便于皇帝独掌朝政,使皇帝具有
至高无上
的权威,一切都要服从皇帝的意志奏折制度:康熙时期形成了奏折制度,提高了决策效率,
君主专制
进一步强化文字狱与文化专制政策
文字狱
含义:清朝统治者从士人的文章、诗词中摘取只言片语,加以歪曲解释,再借题发挥,罗织罪状,制造大批冤狱
盛行时期:
康熙
、雍正
、乾隆三朝特点:
规模大
、次数多,远超前代影响:造成了
社会恐慌
,摧残了许多人才,致使士人不敢过问政治;禁锢
了人们的思想言论,严重阻碍了思想、学术的发展和进步文化专制政策
目的:维护
集权
统治措施:一方面,大力提倡尊孔读经,组织人力大规模进行整理文献和编纂书籍的活动;另一方面,对全国书籍进行全面检查,收缴并销毁
禁书
后果:使许多珍贵的书籍被查禁和销毁
不断加剧的社会矛盾
官场腐败:官吏贿赂上级,结党营私。乾隆以后,贪风更盛,清朝的官僚体制从整体结构上呈现出
日益腐败
的趋势财政危机:乾隆后期的统治严重影响了国家财政收入;
嘉庆
以后,出现了财政危机社会危机:人口的增长造成土地紧缺;土地兼并和社会的
贫富分化
严重;1796年爆发的白莲教起义,导致清朝元气大伤,是清朝走向衰落
的转折点闭关政策
原因:清朝统治者担心国家
领土主权
受到侵犯,又惧怕沿海人民同外国人交往,会危及自己的统治,于是实行闭关政策,严格限制对外贸易表现:顺治时期,颁布“
禁海令
”,严厉限制海上贸易;强迫山东至广东沿海居民内迁,不准商船、渔舟出海。清朝在台湾设立行政机构后,开放宁波、漳州
等地作为对外通商口岸,并对出口的商品种类和出海船只的载重量作出严格限制。1757年,只开放广州
一处作为西方商船来华的口岸,并规定由朝廷特许的广州十三行
统一经营对外贸易影响:这种闭关自守的政策,导致当时的中国逐渐落后于
世界潮流
答案:议政王大臣会议 雍正 中枢 至高无上 君主专制 康熙 雍正 规模大 社会恐慌 禁锢 集权 禁书 日益腐败 嘉庆 贫富分化 走向衰落 领土主权 禁海令 漳州 广州 广州十三行 世界潮流
一、单项选择题
1. (跨学科·数学)下列是关于中国古代历史上皇权势力消长的四幅示意图。其中描述最准确的是(

1. (跨学科·数学)下列是关于中国古代历史上皇权势力消长的四幅示意图。其中描述最准确的是(
C
)答案:1. C 解析:中国古代历史上从秦朝起确立至高无上的皇权,以后各个朝代不断强化,特别是清朝设立军机处,便于皇帝独掌朝政,使皇帝具有至高无上的权威。因此,正确答案为 C。