17. (17 分)(2025·江苏苏州期末)2025 年 5 月 20 日起,《中华人民共和国民营经济促进法》正式施行。某校八年级学生以“法治助力发展”为主题,进行了小组合作探究,请你参与其中。
[尽显发展实力] 同学们结合自身对民营经济的了解,分享了以下信息:
小华:民营经济贡献了我国 50%以上的税收、60%以上的国内生产总值、70%以上的技术创新成果、80%以上的城镇劳动就业、90%以上的企业数量。
小琳:2024 年以来,苏州市专门出台 20 条政策举措,并全面深化要素市场化配置等领域改革,为民营企业“大有所为”提供实实在在的支持。
(1) 同学们分享的信息体现了哪些教材观点? (9 分)
[感悟立法进程] 民营经济促进法与宪法的相关规定贯通起来。同学们收集到民营经济促进法出台的三个重要时期,绘制了下图。

(2) 结合以上内容,分析说明民营经济促进法出台的法治意义。(8 分)
[尽显发展实力] 同学们结合自身对民营经济的了解,分享了以下信息:
小华:民营经济贡献了我国 50%以上的税收、60%以上的国内生产总值、70%以上的技术创新成果、80%以上的城镇劳动就业、90%以上的企业数量。
小琳:2024 年以来,苏州市专门出台 20 条政策举措,并全面深化要素市场化配置等领域改革,为民营企业“大有所为”提供实实在在的支持。
(1) 同学们分享的信息体现了哪些教材观点? (9 分)
[感悟立法进程] 民营经济促进法与宪法的相关规定贯通起来。同学们收集到民营经济促进法出台的三个重要时期,绘制了下图。
(2) 结合以上内容,分析说明民营经济促进法出台的法治意义。(8 分)
答案:17. (1) ① 民营经济是我国社会主义市场经济的重要组成部分,在增加税收、促进经济增长、推动技术创新、扩大就业等方面发挥重要作用;② 国家鼓励、支持、引导民营经济发展;③ 苏州市积极落实国家政策,为民营经济发展创造良好环境,体现了地方政府对民营经济的重视。(每点3分,共9分) (2) ① 民营经济促进法的出台体现了科学立法,使民营经济发展有法可依,完善了我国社会主义法律体系;② 立法过程中公开征求社会公众及专家意见,保障了公民的知情权、参与权,体现了民主立法,有利于法律更好地反映人民意志;③ 该法律与宪法规定相贯通,维护了宪法的权威,体现了宪法是其他法律的立法基础和依据;④ 有利于以法治方式保障民营经济发展,营造公平竞争的市场环境,激发民营经济活力。(每点2分,共8分)
18. (22 分)(2025·江苏南通期末)2025 年全国两会在北京召开,这是一次擘画未来的盛会。食品安全、人工智能、法治教育等议题再次成为焦点。某校八年级学生围绕这些议题,开展探究式学习活动,请你参与其中。
[舌尖上的生命线] 全国人大常委会于 2025 年 5 月 9 日正式启动《中华人民共和国食品安全法》执法检查。检查聚焦食品安全政府主管部门、相关单位职责落实情况;食品生产经营者主体责任落实情况;学校等食品安全监管情况;网络平台食品安全监管情况等几大领域。
(1) 联系材料,分析全国人大常委会对《中华人民共和国食品安全法》开展执法检查的意义。(5 分)
[AI 里的安全线] AI 逐渐走进我们的生活。参观博物馆时,利用 AI 技术,实现虚拟主播多种语言播报;智慧城市治理通过 AI 分析巡检数据,自动识别河道污染,提升政府治理精准度。但是,一些不法分子利用 AI 技术模仿、伪造他人的声音、面孔、视频等信息进行诈骗;AI 生成论文、AI 投资顾问等领域也存在安全隐患。对此,同学们发表了不同的看法:
(2) 运用所学知识对两位同学的观点进行综合评析。(9 分)
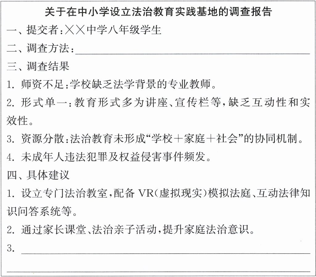
[法治教育的防线] 聚焦未成年人法治教育这一热门话题,同学们通过走访多所学校,发放问卷,了解法治校园建设的实际情况。同时,他们线上咨询专业律师和大学教授,线下采访公、检、法等国家机关工作人员,了解政策落实状况,拟撰写一份调查报告提交给有关部门。

(3) 请完善该调查报告,并谈谈参与此次活动的收获。(8 分)
[舌尖上的生命线] 全国人大常委会于 2025 年 5 月 9 日正式启动《中华人民共和国食品安全法》执法检查。检查聚焦食品安全政府主管部门、相关单位职责落实情况;食品生产经营者主体责任落实情况;学校等食品安全监管情况;网络平台食品安全监管情况等几大领域。
(1) 联系材料,分析全国人大常委会对《中华人民共和国食品安全法》开展执法检查的意义。(5 分)
[AI 里的安全线] AI 逐渐走进我们的生活。参观博物馆时,利用 AI 技术,实现虚拟主播多种语言播报;智慧城市治理通过 AI 分析巡检数据,自动识别河道污染,提升政府治理精准度。但是,一些不法分子利用 AI 技术模仿、伪造他人的声音、面孔、视频等信息进行诈骗;AI 生成论文、AI 投资顾问等领域也存在安全隐患。对此,同学们发表了不同的看法:
(2) 运用所学知识对两位同学的观点进行综合评析。(9 分)
[法治教育的防线] 聚焦未成年人法治教育这一热门话题,同学们通过走访多所学校,发放问卷,了解法治校园建设的实际情况。同时,他们线上咨询专业律师和大学教授,线下采访公、检、法等国家机关工作人员,了解政策落实状况,拟撰写一份调查报告提交给有关部门。
(3) 请完善该调查报告,并谈谈参与此次活动的收获。(8 分)
答案:18. (1) 开展执法检查体现了全国人大常委会依法行使监督权;(1分)有利于促进行政机关依法行政,法定职责必须为,严格执法;(1分)有利于促进企业依法经营、诚信经营;(1分)有利于维护公民的合法权益;(1分)有利于促进良法善治,推进依法治国。(1分) (2) 小王观点错误,小陈观点正确。(1分)① AI技术可以让生活更美好,推动建设高效的服务型政府。② 但是,不当使用AI技术可能会侵害公民的合法权益(财产权、人格尊严权等),扰乱社会公共秩序。③ 行使权利有界限,公民在行使自由和权利的时候,不得损害国家的、社会的、集体的利益和其他公民的合法的自由和权利。④ 公民应当增强法治观念,遵守法律和道德,树立正确的权利与义务观念,合理使用AI技术。(每点2分,共8分) (3) 调查方法:问卷调查、实地考察、专家访谈。(每点1分,答出两点即可,共2分) 具体建议:聘请专业法律顾问驻校指导,定期培训教师;开发校本法治课程,积极开展法治辩论等活动;联合法院、检察院开展“法院开放日”“法治夏令营”等活动。(答出一点即可,2分) 收获:有利于增强法治观念,提升法治素养;培养创新精神,提升实践能力;增强社会责任感,积极参与民主生活;促进全面发展等。(每点1分,共4分)