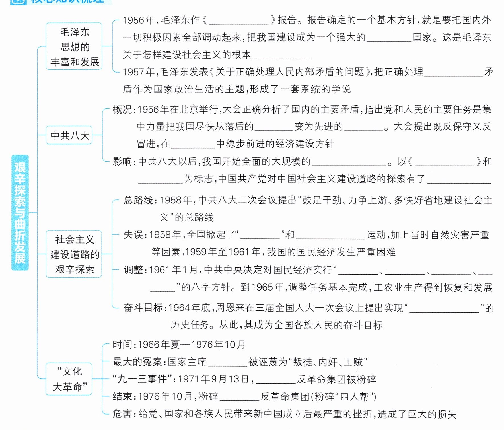
答案:论十大关系 社会主义 指导思想 人民内部 农业国 工业国 综合平衡 社会主义建设 论十大关系 中共八大 良好开端 大跃进 人民公社化 调整 巩固 充实 提高 四个现代化 刘少奇 林彪 江青
一、单项选择题
1. 1956年,毛泽东在《论十大关系》报告中指出:“我们一定要努力把党内党外、国内国外的一切积极的因素,直接的、间接的积极因素,全部调动起来,把我国建设成为一个强大的社会主义国家。”《论十大关系》的提出(
A.确立毛泽东思想为党的指导思想
B.有利于推进我国的社会主义建设
C.为国民经济的恢复提供理论支撑
D.促进了中苏同盟关系的良好发展
1. 1956年,毛泽东在《论十大关系》报告中指出:“我们一定要努力把党内党外、国内国外的一切积极的因素,直接的、间接的积极因素,全部调动起来,把我国建设成为一个强大的社会主义国家。”《论十大关系》的提出(
B
)A.确立毛泽东思想为党的指导思想
B.有利于推进我国的社会主义建设
C.为国民经济的恢复提供理论支撑
D.促进了中苏同盟关系的良好发展
答案:1. B
2. (教材P33“材料研读”改编)1956年9月,中国共产党第八次全国代表大会在北京全国政协礼堂隆重举行。大会宣布:“我们国内的主要矛盾,已经是人民对于建立先进的工业国的要求同落后的农业国的现实之间的矛盾,已经是人民对于经济文化迅速发展的需要同当前经济文化不能满足人民需要的状况之间的矛盾。”据此可知,中共八大(
A.始终坚持“以阶级斗争为纲”
B.提倡“多快好省地建设社会主义”
C.科学分析了社会的主要矛盾
D.认为民主法治建设已经逐步完善
C
)A.始终坚持“以阶级斗争为纲”
B.提倡“多快好省地建设社会主义”
C.科学分析了社会的主要矛盾
D.认为民主法治建设已经逐步完善
答案:2. C