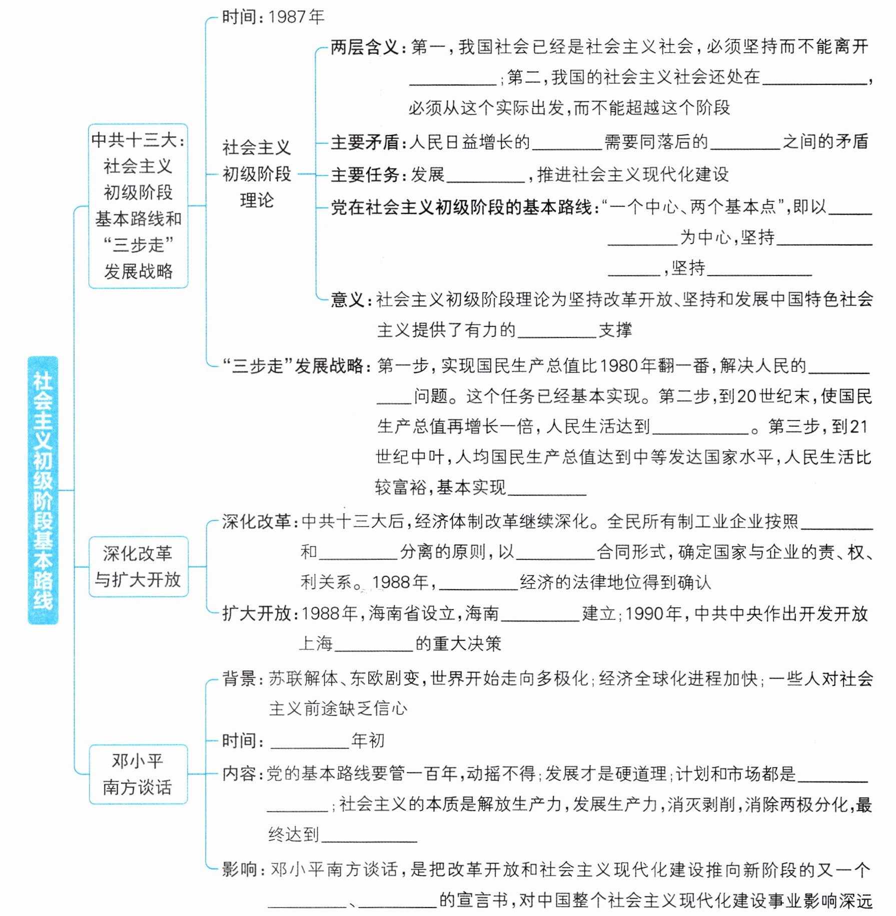
答案:社会主义 初级阶段 物质文化 社会生产 生产力 经济建设 四项基本原则 改革开放 理论 温饱 小康水平 现代化 所有权 经营权 承包经营 私营 经济特区 浦东 1992 经济手段 共同富裕 解放思想 实事求是
一、单项选择题
1. (2025·盐城盐都区段考)我们在社会主义建设过程中犯错误,一个很重要原因就是制定的政策超越了我国国情和社会主义发展阶段。因此,邓小平在总结我国社会主义建设的经验教训基础上,指导中共十三大提出了 (
A.社会主义初级阶段理论
B.社会主义本质理论
C.社会主义改革开放理论
D.社会主义市场经济理论
1. (2025·盐城盐都区段考)我们在社会主义建设过程中犯错误,一个很重要原因就是制定的政策超越了我国国情和社会主义发展阶段。因此,邓小平在总结我国社会主义建设的经验教训基础上,指导中共十三大提出了 (
A
)A.社会主义初级阶段理论
B.社会主义本质理论
C.社会主义改革开放理论
D.社会主义市场经济理论
答案:1. A