4. 20世纪90年代,中国分别同俄罗斯、美国、法国、英国、日本及欧盟等建立了发展面向21世纪双边关系的基本框架,发展新型大国关系,其主要特征是(
A.不结盟、不对抗、不针对第三方
B.不接触、不谈判、不妥协
C.不结盟、不称霸、不针对第三方
D.全方位、多层次、宽领域
A
)A.不结盟、不对抗、不针对第三方
B.不接触、不谈判、不妥协
C.不结盟、不称霸、不针对第三方
D.全方位、多层次、宽领域
答案:4. A
5. (2025·苏州二模)某校历史小组以“外交成就”为主题策展,其中一幅示意图如图所示。该图呈现的是(

A.新中国成立初期的外交
B.20世纪60年代的外交
C.20世纪70年代的外交
D.改革开放后的全方位外交
D
)A.新中国成立初期的外交
B.20世纪60年代的外交
C.20世纪70年代的外交
D.改革开放后的全方位外交
答案:5. D
二、非选择题
6. 阅读材料,回答问题。
材料一 20世纪90年代,中国经济持续快速增长,综合国力显著增强,这为国防和军队现代化建设提供了坚实的物质基础。海上权益争端、台湾问题、民族分裂势力等问题都需要中国具备强大的军事力量来维护国家的统一和领土完整。因此,中国必须加快推进军事变革,提高军队的战斗力,以适应国家安全需求的变化。
(1)根据材料一,分析20世纪90年代推进中国特色军事变革的原因。
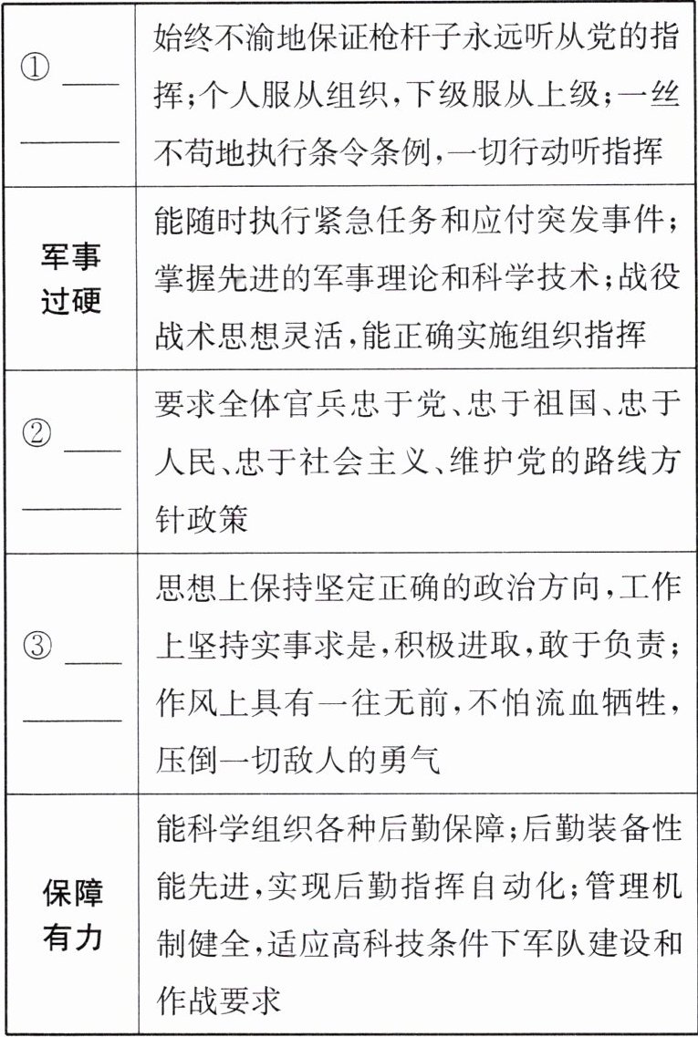
材料二 20世纪90年代,中央军委提出的新时期军队建设总要求。

(2)结合所学知识,写出材料二①②③处内容。
材料三 军魂是忠诚于党的坚定信念、保家卫国的无畏担当、艰苦奋斗的优良作风和团结一心的钢铁意志,激励一代代军人奋勇拼搏。
(3)军魂,是军队的灵魂与精神支柱。选择材料三中的一个观点,结合史实进行阐述。(要求:观点正确,史论结合,条理清楚)
6. 阅读材料,回答问题。
材料一 20世纪90年代,中国经济持续快速增长,综合国力显著增强,这为国防和军队现代化建设提供了坚实的物质基础。海上权益争端、台湾问题、民族分裂势力等问题都需要中国具备强大的军事力量来维护国家的统一和领土完整。因此,中国必须加快推进军事变革,提高军队的战斗力,以适应国家安全需求的变化。
(1)根据材料一,分析20世纪90年代推进中国特色军事变革的原因。
材料二 20世纪90年代,中央军委提出的新时期军队建设总要求。
(2)结合所学知识,写出材料二①②③处内容。
材料三 军魂是忠诚于党的坚定信念、保家卫国的无畏担当、艰苦奋斗的优良作风和团结一心的钢铁意志,激励一代代军人奋勇拼搏。
(3)军魂,是军队的灵魂与精神支柱。选择材料三中的一个观点,结合史实进行阐述。(要求:观点正确,史论结合,条理清楚)
答案:6.(1)综合国力增强为国防和军队现代化建设提供了坚实的物质基础;加强国家安全的需要。 (2)①纪律严明 ②政治合格 ③作风优良 (3)示例:观点:军魂是忠诚于党的坚定信念。 论述:坚持党的绝对领导,忠诚于党是军魂的核心要义。从南昌起义的枪声中诞生开始,人民军队便在党的旗帜下凝聚成坚不可摧的力量。忠诚于党,意味着军人必须将个人的命运与党的事业紧密相连,无条件地服从党的指挥。在长征途中,面对恶劣的自然环境和敌人的围追堵截,红军将士们凭借着对党的忠诚,跨越万水千山,突破重重封锁,完成了这一人类历史上的伟大壮举。他们心中只有一个信念:听党的话,跟党走。正是这种忠诚,让人民军队在艰难困苦中不断发展壮大,成为一支战无不胜的钢铁长城。在新时代,忠诚于党的要求依然没有改变。无论是边境线上的戍边战士,还是抢险救灾现场的救援尖兵,他们都用实际行动诠释着对党的忠诚。小结:只有坚定不移地听从党的指挥,才能在复杂多变的国际形势和艰巨繁重的国内任务面前,始终保持正确的方向,完成党和人民赋予的神圣使命。