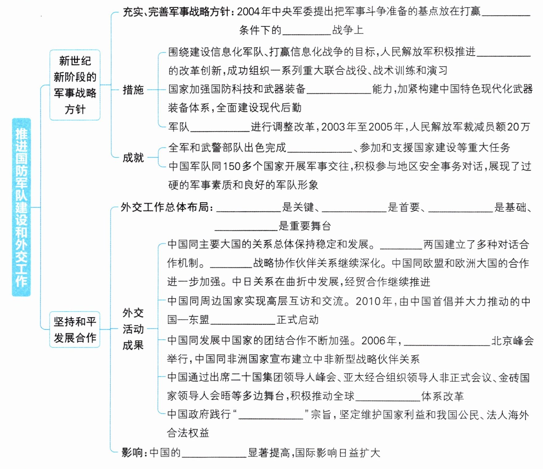
答案:信息化 局部 军事训练 自主创新 体制编制 抢险救灾 大国 周边 发展中国家 多边 中美 中俄 自由贸易区 中非合作论坛 经济治理 外交为民 国际地位
一、单项选择题
1. 2007年,中国人民解放军举行“铁拳-2007”复杂电磁环境下实兵检验性演习战斗。2009年,由沈阳、兰州、济南、广州军区各一个师参与的“跨越-2009”演习,开启了大规模跨区远程机动训练的序幕。这突出说明我军 (
A.信息强军
B.作风优良
C.军事过硬
D.保障有力
1. 2007年,中国人民解放军举行“铁拳-2007”复杂电磁环境下实兵检验性演习战斗。2009年,由沈阳、兰州、济南、广州军区各一个师参与的“跨越-2009”演习,开启了大规模跨区远程机动训练的序幕。这突出说明我军 (
A
)A.信息强军
B.作风优良
C.军事过硬
D.保障有力
答案:1. A
2. “大国是关键、周边是首要、发展中国家是基础、多边是重要舞台”,这体现了中国政府(
A.对中美、中日关系的稳定发展不再努力
B.加强改善发展与周边国家睦邻友好关系
C.尝试同发展中国家的政治经济文化合作
D.与欧盟各国就共同关心话题交换意见
B
)A.对中美、中日关系的稳定发展不再努力
B.加强改善发展与周边国家睦邻友好关系
C.尝试同发展中国家的政治经济文化合作
D.与欧盟各国就共同关心话题交换意见
答案:2. B
3. 新中国成立以来,中非关系稳步发展。下列选项中,有利于加强中国与非洲各发展中国家团结与合作的是 (
A.召开亚太经合组织领导人非正式会议
B.上海合作组织成立
C.中国—东盟自由贸易区正式启动
D.中非合作论坛北京峰会举行
D
)A.召开亚太经合组织领导人非正式会议
B.上海合作组织成立
C.中国—东盟自由贸易区正式启动
D.中非合作论坛北京峰会举行
答案:3. D