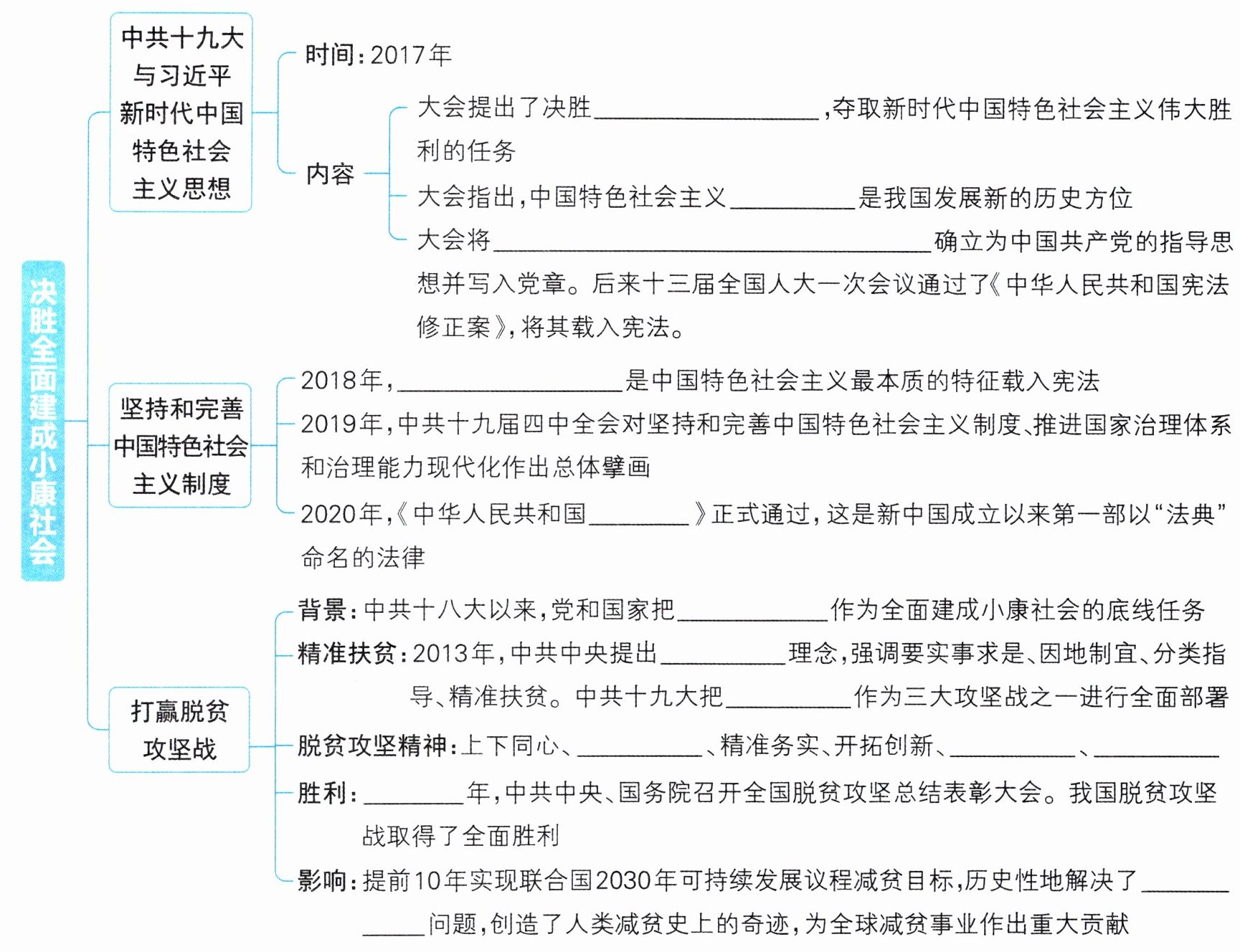
答案:全面建成小康社会 新时代 习近平新时代中国特色社会主义思想 中国共产党领导 民法典 脱贫攻坚 精准扶贫 精准脱贫 尽锐出战 攻坚克难 不负人民 2021 绝对贫困
1. (2025·无锡新吴区期中)一百多年来,党领导人民在进取中突破,于挫折中奋起,从总结中提高,积累了宝贵的历史经验。下图主要表明中国共产党坚持(

A.人民至上
B.理论创新
C.统一战线
D.自我革命
B
)A.人民至上
B.理论创新
C.统一战线
D.自我革命
答案:1. B 解析:根据题干时间轴上信息可知,中共十五大把邓小平理论写进党章,确立为党的指导思想,中共十六大把“三个代表”重要思想确立为党的指导思想并写入党章,中共十八大把科学发展观确立为中国共产党的指导思想,中共十九大把习近平新时代中国特色社会主义思想确立为中国共产党的指导思想,这反映出中国共产党始终坚持理论创新,B项符合题意;坚持人民至上,是指把人民群众的利益放在首位,与题干信息无关,排除 A 项;统一战线在材料中未涉及,排除 C 项;自我革命强调中国共产党反腐,与材料内容无关,排除 D 项。故选 B 项。
2. 2017年推出的歌曲《新时代》唱道:“强起来,追求新时代的富强;复兴之路,历尽沧桑;中国特色社会主义指引方向……”歌曲颂扬的是(
A.新民主主义革命时期
B.社会主义革命和建设时期
C.中国特色社会主义新时代
D.改革开放和社会主义现代化建设新时期
C
)A.新民主主义革命时期
B.社会主义革命和建设时期
C.中国特色社会主义新时代
D.改革开放和社会主义现代化建设新时期
答案:2. C
3. 习近平指出:“中国共产党领导是中国特色社会主义最本质的特征。”下列史实最能体现这一论断的是(
A.1927年毛泽东开辟井冈山道路,探索“农村包围城市”革命策略
B.1945年重庆谈判中,中共提出“和平建国”方针争取民心
C.1978年邓小平支持“实践是检验真理的唯一标准”大讨论
D.2020年脱贫攻坚战中,党员干部驻村帮扶实现全面脱贫
D
)A.1927年毛泽东开辟井冈山道路,探索“农村包围城市”革命策略
B.1945年重庆谈判中,中共提出“和平建国”方针争取民心
C.1978年邓小平支持“实践是检验真理的唯一标准”大讨论
D.2020年脱贫攻坚战中,党员干部驻村帮扶实现全面脱贫
答案:3. D