5. 21 世纪,中国共建“一带一路”倡议吸引了众多国家参与:在亚洲合作修建雅万高铁、中老铁路,在非洲帮助非洲人民修建水坝,中欧班列通达欧洲 200 多个城市。对外工作形成了“全球发展倡议”“人类命运共同体”等核心理念。据此可见,新世纪以来我国(
A.坚持以联合国为中心的多边外交
B.逐渐成为世界经济发展的领导者
C.重点发展同周边国家的友好关系
D.外交活动彰显中国的责任与担当
D
)A.坚持以联合国为中心的多边外交
B.逐渐成为世界经济发展的领导者
C.重点发展同周边国家的友好关系
D.外交活动彰显中国的责任与担当
答案:5. D
6. 党的十八大以来,中国成功举办亚太经合组织领导人非正式会议、二十国集团领导人杭州峰会、金砖国家领导人厦门会晤等重要国际会议。这些活动(
A.适应了经济全球化的国际形势
B.彰显了中国特色大国外交
C.旨在维护新兴发展中国家利益
D.遏制了美国霸权主义政策
B
)A.适应了经济全球化的国际形势
B.彰显了中国特色大国外交
C.旨在维护新兴发展中国家利益
D.遏制了美国霸权主义政策
答案:6. B
7. 2018 年,美国单方面挑起中美贸易摩擦,给中国经济运行带来不利影响。中共中央深持战略定力,坚持底线思维,稳妥应对。该材料印证了(
A.中国奉行独立自主的和平外交政策
B.和平共处五项原则是中国外交基石
C.外交政策的出发点是维护国家利益
D.中华民族伟大复兴的任务已经实现
C
)A.中国奉行独立自主的和平外交政策
B.和平共处五项原则是中国外交基石
C.外交政策的出发点是维护国家利益
D.中华民族伟大复兴的任务已经实现
答案:7. C
二、非选择题
8. 某校八年级(1)班同学以“一带一路”为主题展开探究活动,请你参与。
[活动一:探源“一带一路”]
材料一 张骞的骆驼和郑和的帆船已经走出“老丝路”,把丝绸、瓷器、香料连成一条横贯亚欧的“古代高速公路”……共建“一带一路”顺应世界多极化、经济全球化、文化多样化、社会信息化的潮流,秉持开放的区域合作精神,致力于维护全球自由贸易体系和开放型世界经济。推进“一带一路”建设既是中国扩大和深化对外开放的需要,也是加强和亚欧非及世界各国互利合作的需要。
(1)根据材料一,分析我国提出“一带一路”建设的原因。
[活动二:评价“一带一路”]
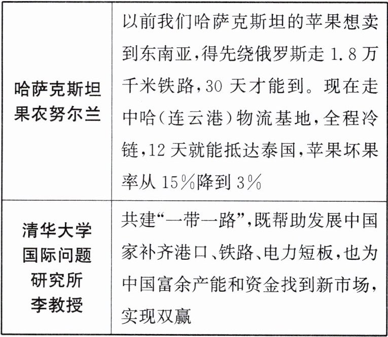
材料二

(2)根据材料二,分析“一带一路”交通改善给沿线果农和中国企业各自带来什么好处。
[活动三:献策“一带一路”]
(3)非洲肯尼亚要修建一条连接港口与内陆城市的“蒙内铁路”,中国提供了技术、资金和培训。选择下面任意一张角色卡,用第一人称写一段话,表达你对修铁路最担心的一点,并提出一个解决办法。
角色卡一:肯尼亚中学生阿尤布
角色卡二:中国铁路工程师李叔叔
角色卡三:当地野生动物保护志愿者安娜
8. 某校八年级(1)班同学以“一带一路”为主题展开探究活动,请你参与。
[活动一:探源“一带一路”]
材料一 张骞的骆驼和郑和的帆船已经走出“老丝路”,把丝绸、瓷器、香料连成一条横贯亚欧的“古代高速公路”……共建“一带一路”顺应世界多极化、经济全球化、文化多样化、社会信息化的潮流,秉持开放的区域合作精神,致力于维护全球自由贸易体系和开放型世界经济。推进“一带一路”建设既是中国扩大和深化对外开放的需要,也是加强和亚欧非及世界各国互利合作的需要。
(1)根据材料一,分析我国提出“一带一路”建设的原因。
[活动二:评价“一带一路”]
材料二
(2)根据材料二,分析“一带一路”交通改善给沿线果农和中国企业各自带来什么好处。
[活动三:献策“一带一路”]
(3)非洲肯尼亚要修建一条连接港口与内陆城市的“蒙内铁路”,中国提供了技术、资金和培训。选择下面任意一张角色卡,用第一人称写一段话,表达你对修铁路最担心的一点,并提出一个解决办法。
角色卡一:肯尼亚中学生阿尤布
角色卡二:中国铁路工程师李叔叔
角色卡三:当地野生动物保护志愿者安娜
答案:8. (1)有古代“丝绸之路”的基础;顺应全球的潮流;中国扩大和深化对外开放的需要;加强和亚欧非及世界各国互利合作的需要。 (2)对沿线果农:运输时间大大缩短,产品保鲜率提升,收入提高。对中国企业:为中国富余产能和资金找到新市场。 (3)示例:选择角色卡一:“我担心从港口运来的东西很贵。我希望政府对中国商品实行免税政策,这样我就能买到中国便宜的零食了。”