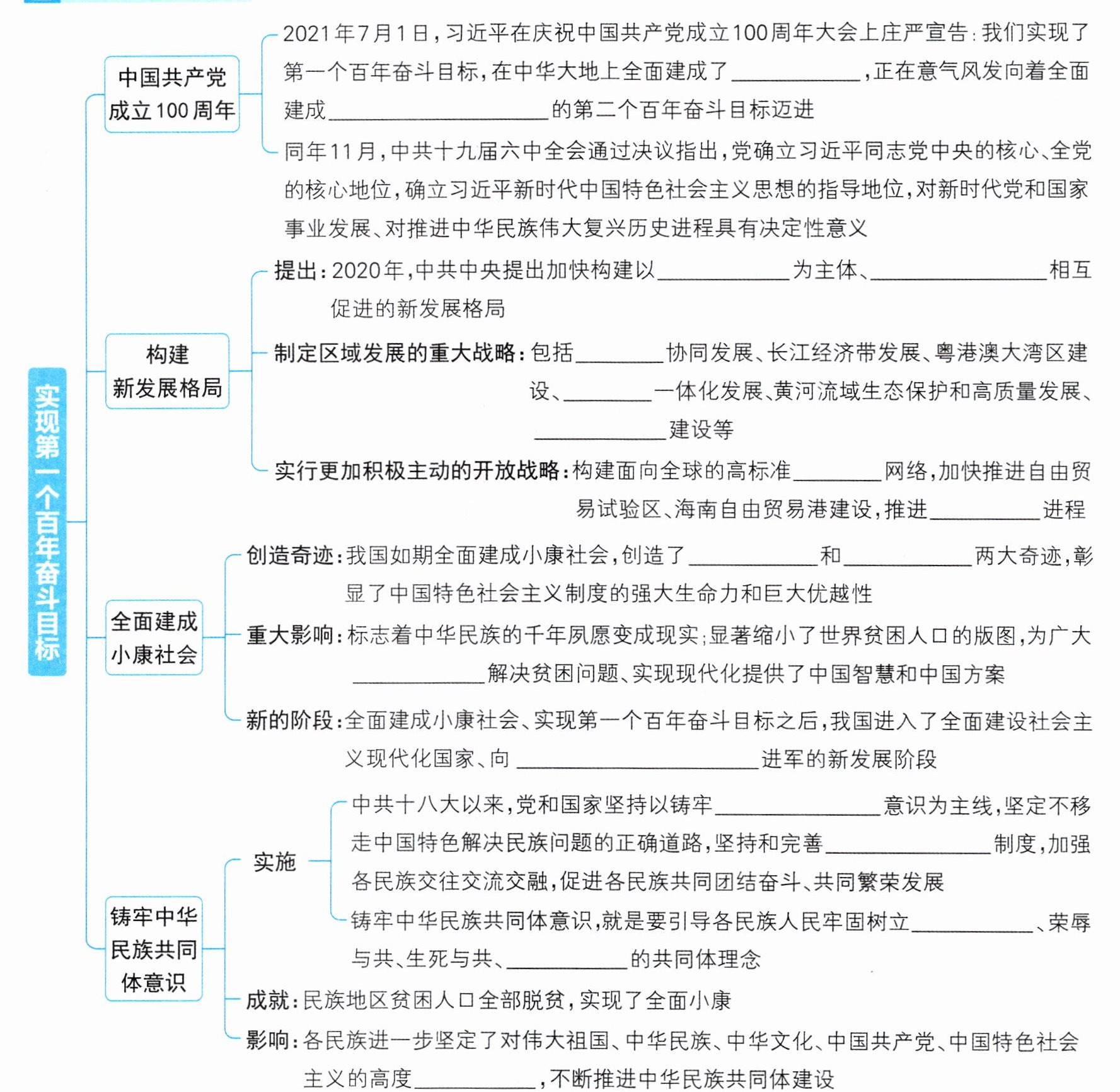
答案:小康社会 社会主义现代化强国 国内大循环 国内国际双循环 京津冀 长三角 雄安新区 自由贸易区 人民币国际化 经济快速发展 社会长期稳定 发展中国家 第二个百年奋斗目标 中华民族共同体 民族区域自治 休戚与共 命运与共 认同
一、单项选择题
1. 2021 年 7 月 1 日,庆祝中国共产党成立 100 周年大会隆重举行。习近平在会上宣布,我国实现了第一个百年奋斗目标,正在向着第二个百年奋斗目标迈进。这“第二个百年奋斗目标”是(
A.解决人民生活的温饱问题
B.实现中华民族的独立自主
C.进入社会主义初级阶段
D.全面建成社会主义现代化强国
1. 2021 年 7 月 1 日,庆祝中国共产党成立 100 周年大会隆重举行。习近平在会上宣布,我国实现了第一个百年奋斗目标,正在向着第二个百年奋斗目标迈进。这“第二个百年奋斗目标”是(
D
)A.解决人民生活的温饱问题
B.实现中华民族的独立自主
C.进入社会主义初级阶段
D.全面建成社会主义现代化强国
答案:1. D
2. 2020 年,面对突如其来的新冠疫情的冲击以及外部环境的新变化,党和政府审时度势,在进一步扩大开放的基础上,提出了“构建国内国际双循环相互促进的新发展格局”的战略,为我国当前及长远发展指明了道路。该战略(
A.是对改革开放战略的延续和发展
B.是中国融入经济全球化重大举措
C.侧重于利用外部资源来发展经济
D.合理安排了国民经济各部门比例
A
)A.是对改革开放战略的延续和发展
B.是中国融入经济全球化重大举措
C.侧重于利用外部资源来发展经济
D.合理安排了国民经济各部门比例
答案:2. A