3. 研读下表内容,据此可知(

A.美元已失去世界货币地位
B.人民币的国际影响力不断上升
C.中国外汇储备呈增长趋势
D.世界金融和经济秩序趋于混乱
B
)A.美元已失去世界货币地位
B.人民币的国际影响力不断上升
C.中国外汇储备呈增长趋势
D.世界金融和经济秩序趋于混乱
答案:3. B
4. 如图是一位同学制作的主题小报插图,其主题应是(

A.贯彻新时代军事战略方针
B.坚持独立自主和平外交政策
C.铸牢中华民族共同体意识
D.全面准确地贯彻“一国两制”
C
)A.贯彻新时代军事战略方针
B.坚持独立自主和平外交政策
C.铸牢中华民族共同体意识
D.全面准确地贯彻“一国两制”
答案:4. C
4. C 解析:据题干图片和文字“各族群众像石榴籽一样紧紧抱在一起”并结合所学知识可知,其反映了中国各民族团结在一起,铸就了中华民族共同体意识。这位同学制作的主题小报插图的主题应是铸牢中华民族共同体意识。故选 C 项。
4. C 解析:据题干图片和文字“各族群众像石榴籽一样紧紧抱在一起”并结合所学知识可知,其反映了中国各民族团结在一起,铸就了中华民族共同体意识。这位同学制作的主题小报插图的主题应是铸牢中华民族共同体意识。故选 C 项。
5. 习近平总书记指出:“各民族之所以团结融合,多元之所以聚为一体,源自各民族文化上的兼收并蓄、经济上的相互依存、情感上的相互亲近。”据此可知(
A.民族平等筑就团结根基
B.文化认同推动民族融合
C.经济依存保障民族繁荣
D.区域自治促进共同发展
B
)A.民族平等筑就团结根基
B.文化认同推动民族融合
C.经济依存保障民族繁荣
D.区域自治促进共同发展
答案:5. B
5. B 解析:分析题干可知,文化上的兼收并蓄体现了对不同民族文化的接纳、认同,这种文化认同是民族融合的重要推动因素,B 项正确;题干中未提及“民族平等”,A 项错误;题干虽提到经济上相互依存,但并非突出经济依存对“民族繁荣”的保障,C 项错误;题干中没有涉及“区域自治”内容,D 项错误。故选 B 项。
5. B 解析:分析题干可知,文化上的兼收并蓄体现了对不同民族文化的接纳、认同,这种文化认同是民族融合的重要推动因素,B 项正确;题干中未提及“民族平等”,A 项错误;题干虽提到经济上相互依存,但并非突出经济依存对“民族繁荣”的保障,C 项错误;题干中没有涉及“区域自治”内容,D 项错误。故选 B 项。
二、非选择题
6. 阅读材料,回答问题。
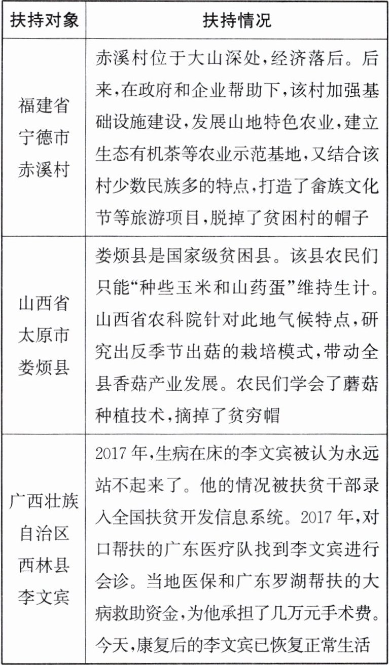
材料一 2017 年,生病在床的李文宾被认为永远站不起来了。他的情况被扶贫干部录入全国扶贫开发信息系统。2017 年,对口帮扶的广东医疗队找到李文宾进行会诊。当地医保和广东罗湖帮扶的大病救助资金,为他承担了几万元手术费。今天,康复后的李文宾已恢复正常生活。

材料二 全面建成小康社会,表明我国发展和人民生活水平跃上新的大台阶,履行了中国共产党向人民作出的庄严承诺,标志着中华民族的千年夙愿变成现实。中国全面建成小康社会,显著缩小了世界贫困人口的版图,为广大发展中国家解决贫困问题、实现现代化提供了中国智慧和中国方案。
(1)根据材料一,概括我国能够创造人类减贫奇迹的原因。
(2)根据材料二,分析我国全面建成小康社会的意义。
6. 阅读材料,回答问题。
材料一 2017 年,生病在床的李文宾被认为永远站不起来了。他的情况被扶贫干部录入全国扶贫开发信息系统。2017 年,对口帮扶的广东医疗队找到李文宾进行会诊。当地医保和广东罗湖帮扶的大病救助资金,为他承担了几万元手术费。今天,康复后的李文宾已恢复正常生活。
材料二 全面建成小康社会,表明我国发展和人民生活水平跃上新的大台阶,履行了中国共产党向人民作出的庄严承诺,标志着中华民族的千年夙愿变成现实。中国全面建成小康社会,显著缩小了世界贫困人口的版图,为广大发展中国家解决贫困问题、实现现代化提供了中国智慧和中国方案。
(1)根据材料一,概括我国能够创造人类减贫奇迹的原因。
(2)根据材料二,分析我国全面建成小康社会的意义。
答案:6. (1) 中国共产党领导,发挥了社会主义制度的优越性;扶贫到村、到户,找准扶贫对象;从政府到企业、科研院所,落实脱贫攻坚责任;诊断扶贫对象致贫原因,针对扶持对象采取相应的措施。 (2) 标志着中华民族的千年夙愿变成现实;缩小了世界贫困人口的版图;为广大发展中国家解决贫困问题、实现现代化提供了中国智慧和中国方案。