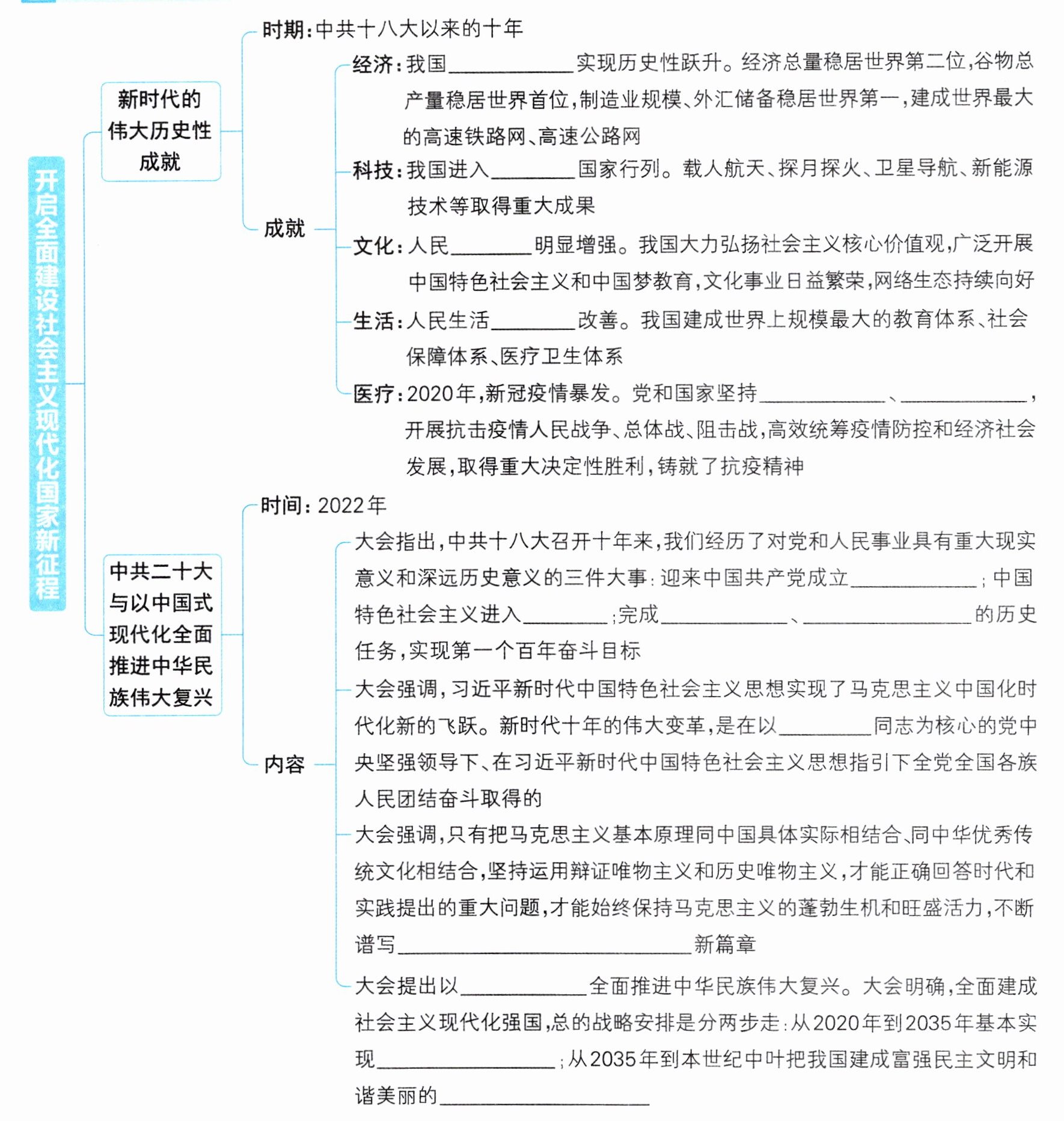
答案:经济实力 创新型 文化自信 全方位 人民至上 生命至上 一百周年 新时代 脱贫攻坚 全面建成小康社会 习近平 马克思主义中国化时代化 中国式现代化 社会主义现代化 社会主义现代化强国
一、单项选择题
1. 如图是某社会调查小组整理的两类调查话题。据此推断,他们的调查课题最有可能是(
|社会类:社会保障、教育发展、环境变迁、医疗改善、体育设施等。|
|家庭类:家庭收入、住房改善、饮食变化、服饰演进、交通方式等。|
A.人民生活的变迁
B.土地改革的进程
C.国防建设的成就
D.交通通信的发展
1. 如图是某社会调查小组整理的两类调查话题。据此推断,他们的调查课题最有可能是(
A
)|社会类:社会保障、教育发展、环境变迁、医疗改善、体育设施等。|
|家庭类:家庭收入、住房改善、饮食变化、服饰演进、交通方式等。|
A.人民生活的变迁
B.土地改革的进程
C.国防建设的成就
D.交通通信的发展
答案:1. A