二、简要回答
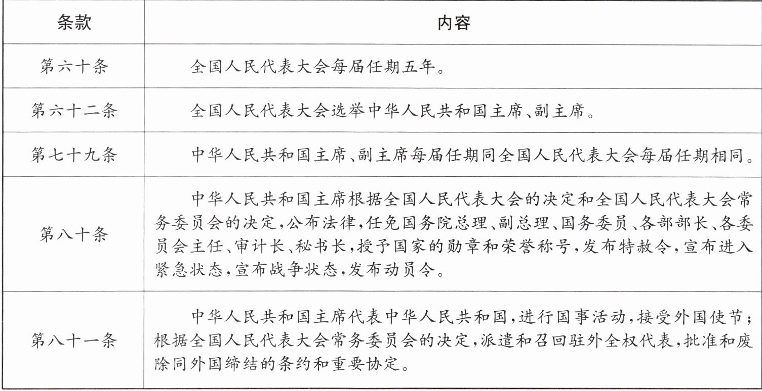
6. 以下是我国宪法的部分节选。

(1)结合宪法条文,说明中华人民共和国主席是怎样产生的,其任期是如何规定的。
(2)根据宪法赋予国家主席的职权,有人认为:“国家主席在整个国家机构体系中居于最高地位。”结合宪法条文及所学知识,谈谈你对该观点的认识。
6. 以下是我国宪法的部分节选。
(1)结合宪法条文,说明中华人民共和国主席是怎样产生的,其任期是如何规定的。
(2)根据宪法赋予国家主席的职权,有人认为:“国家主席在整个国家机构体系中居于最高地位。”结合宪法条文及所学知识,谈谈你对该观点的认识。
答案:(1)产生:根据宪法第六十二条,中华人民共和国主席由全国人民代表大会选举产生。
任期:根据宪法第六十条和第七十九条,全国人民代表大会每届任期五年,国家主席、副主席每届任期同全国人民代表大会每届任期相同,即每届任期五年。
(2)该观点错误。根据宪法及所学知识,全国人民代表大会是最高国家权力机关,在整个国家机构体系中居于最高地位。国家主席的职权(如公布法律、任免国务院组成人员等)是根据全国人民代表大会及其常务委员会的决定行使的,并非居于最高地位。
任期:根据宪法第六十条和第七十九条,全国人民代表大会每届任期五年,国家主席、副主席每届任期同全国人民代表大会每届任期相同,即每届任期五年。
(2)该观点错误。根据宪法及所学知识,全国人民代表大会是最高国家权力机关,在整个国家机构体系中居于最高地位。国家主席的职权(如公布法律、任免国务院组成人员等)是根据全国人民代表大会及其常务委员会的决定行使的,并非居于最高地位。
中华人民共和国主席是中华人民共和国代表,具有外事权。外事权的行使包括两类:直接行使的职权和根据全国人大常委会的决定行使的职权。下列体现国家主席直接行使外事权的是(
A.进行国事活动,接受外国使节
B.派遣和召回驻外全权代表
C.批准同外国缔结的条约和重要协定
D.废除同外国缔结的条约和重要协定
A
)A.进行国事活动,接受外国使节
B.派遣和召回驻外全权代表
C.批准同外国缔结的条约和重要协定
D.废除同外国缔结的条约和重要协定
答案:A
解析:
本题考查国家主席的外事权相关内容。国家主席的外事权分为直接行使和根据全国人大常委会决定行使两类。选项A“进行国事活动,接受外国使节”是国家主席直接行使外事权的表现;选项B、C、D均需要根据全国人大常委会的决定行使,属于非直接行使的外事权。